Osobine
• OHV dizajn daje niže temperature rada, veliku snagu, pouzdanost, izdržljivost i koristi manje ulja. • Kućište od livenog gvožđa omogućava bolje podmazivanje, ali takođe motor čini otpornijim na habanje i produžava mu životni vijek. • Posjeduje automatsku signalizaciju i zaustavljanje na niskom nivou ulja, što ne dozvoljava motoru da radi na niskom nivou ulja i štiti motor od oštećenja. • Metalni brijegovi i radilica od kovanog gvožđa čine motor pouzdanim i dugotrajnim. • Motor zadovoljava EPA 3 i CARB standard. • Namjena: agregati za struju. • Mijenja: Honda GX160, GX200, G150, G200, G35, G42, G65; Briggs&Stratton 425.
( KORISNIČKO UPUTSTVO ) Trenutno nedostupno.
Tehnički podaci
Model
LC152F
G160F
G200F
LC175F-2
G270F
G390F /D
Tip motora
Jednocilindrični, četvorotaktni, prinudno vazdušno hlađenje, OHV
Jednocilindrični, četvorotaktni, prinudno vazdušno hlađenje, OHV
Jednocilindrični, četvorotaktni, prinudno vazdušno hlađenje, OHV
Jednocilindrični, četvorotaktni, prinudno vazdušno hlađenje, OHV
Jednocilindrični, četvorotaktni, prinudno vazdušno hlađenje, OHV
Jednocilindrični, četvorotaktni, prinudno vazdušno hlađenje, OHV
Zapremina
97 cm3
163 cm3
196 cm3
252 cm3
270 cm3
389 cm3
Prečnik×Hod
52mm x 46 mm
68mm × 45mm
68mm × 54mm
75mm × 57mm
77mm × 58mm
88mm × 64mm
Nominalna snaga
1.2kW pri 3600 o/min
3.6kW pri 3600 o/min
4.1kW pri 3600 o/min
5.2kW pri 3600 o/min
6.0kW pri 3600 o/min
8.2kW pri 3600 o/min
Obrtni momenat
3.2N.m pri 2800 o/min
10.3N.m pri 2500 o/min
12.4N.m pri 2500 o/min
15.0N.m pri 2800 o/min
17.73N.m pri 2500 o/min
25.1N.m pri 2500 o/min
Prazan hod
1700±150 o/min
1400±150 o/min
1400±150 o/min
1400±150 o/min
1400±150 o/min
1400±150 o/min
Kompresija
5.6 : 1
8.5 ∶ 1
8.5 ∶ 1
8.2 ∶ 1
8.2 ∶ 1
8.1 ∶ 1
Rotacija pogonskog (PTO) vratila
Suprotno kazaljci na satu (gledano od strane PTO)
Suprotno kazaljci na satu (gledano od strane PTO)
Suprotno kazaljci na satu (gledano od strane PTO)
Suprotno kazaljci na satu (gledano od strane PTO)
Suprotno kazaljci na satu (gledano od strane PTO)
Suprotno kazaljci na satu (gledano od strane PTO)
Buka
≤70dB(A)
≤70dB(A)
≤70dB(A)
≤70dB(A)
≤70dB(A)
≤70dB(A)
Sistem paljenja
Tranzistorsko, magnetno indukovano
Tranzistorsko, magnetno indukovano
Tranzistorsko, magnetno indukovano
Tranzistorsko, magnetno indukovano
Tranzistorsko, magnetno indukovano
Tranzistorsko, magnetno indukovano
Sistem startovanja
Ručno
Ručno
Ručno
Ručno
Ručno
Ručno / Elektropokretač
Karburator
Leptir
Leptir
Leptir
Leptir
Leptir
Leptir
Podmazivanje
Prskanjem
Prskanjem
Prskanjem
Prskanjem
Prskanjem
Prskanjem
Sistem kontrole brzine
Centrifugalni
Centrifugalni
Centrifugalni
Centrifugalni
Centrifugalni
Centrifugalni
Filter vazduha
Suvi filter
Suvi filter
Suvi filter
Suvi filter
Suvi filter
Suvi filter
Zapremina ulja
0.45L
0.6L
0.6L
0.7L
0.95L
1.1L
Zapremina rezervoara za gorivo
1.4L
3.6L
3.6L
4L
6L
6.5L
Neto težina
9kg
15kg
16kg
16.5
25kg
31kg / 34kg
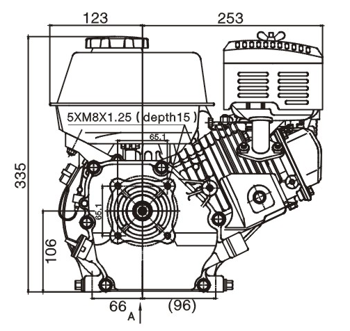
Dimenzije
280mm × 270mm × 345mm
372mm × 312mm × 335mm
376mm × 312mm × 335mm
365mm × 285mm × 370mm
430mm × 380mm × 410mm
405mm × 450mm × 443mm
Grafikon